变频器输出的直流24V电源输出了故障处理方法

浏览量:1507 更新:2019-12-24

  易卖工控网12月24日讯,变频器输出的直流24V电源输出了故障,怎么办?有没有别的办法可以代替?变频器里的24V直流电源属于辅助电源,其输出功率不大,带载能力不强,估计是因为使用不当,过度带载而使24V电源出现故障。

  联系厂家维修,若在保修期限内,可联系厂家维修。若已过保修期就没必要了,若只是24V电源出现故障,并不影响其它功能正常使用。
变频器输出的直流24V电源输出了故障处理方法
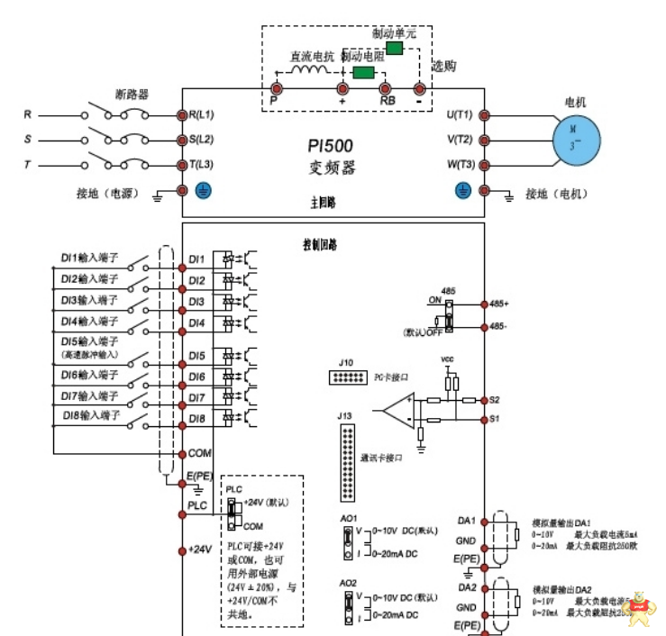
  ▲变频器信号接口

  总结:变频器输出的24V直流电源属于辅助电源,一般用于外接中间继电器等使用,若只是电源出现故障且维修麻烦,可以直接使用外接电源。注意,外接24V电源时,电源负极一定要连接到信号地COM端,否则无法正常使用。

  以上就是关于变频器输出的直流24V电源输出了故障处理方法的相关内容介绍,更多变频器相关信息请访问:工控网(https://www.ymgk.com)
上一篇 下一篇

文章图片来源于网络

免责声明:凡注明来源“易卖工控网”的所有作品,均为本站合法拥有版权或有权使用的作品,欢迎转载,注明出处。非本站作品均来自互联网,转载目的仅作为互联网信息传播之用,并不代表本网赞同其观点和对其真实性、完整性、及时性不作任何保证或负责。

热门新闻

福禄克阀门测试仪怎么样 福禄克710阀门测试仪型号 气动钉枪常见故障及排除方法 智能电表卡怎样激活 介绍倒母线的操作以及原则步骤 变频器控制电机:电机不动但是面板有数字闪烁跳动的原因何在

相关产品